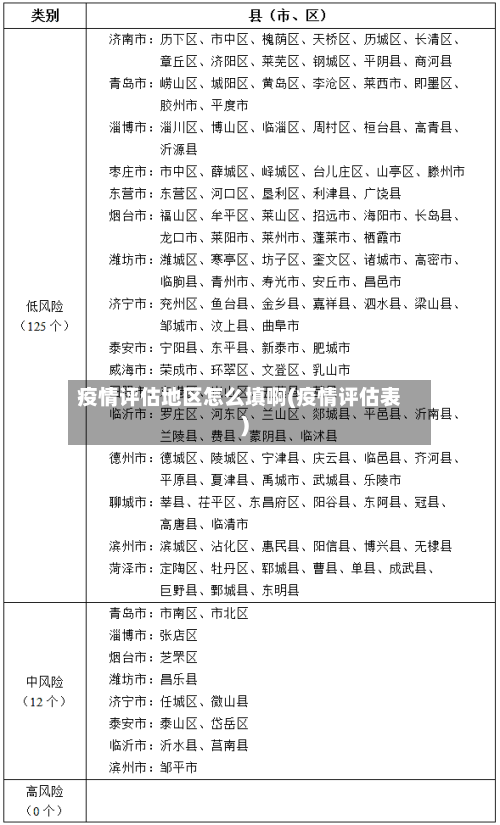
• 疫情评估地区怎么填啊(疫情评估表)

    本文目录一览:〖壹〗、再次更新!湖北发布疫情风险等级,荆门有重大变化!〖贰〗、低风险地区和无风险地区有什么区别啊?〖叁〗、南京江宁疫情风险等级〖肆〗、疫情低中高是如何划分的〖伍〗、怎么判断是中高风险地区〖陆〗...


返回顶部