-
【广东地区疫情传播轨迹,广东地区疫情传播轨迹图】
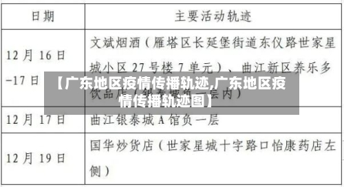
本文目录一览:〖壹〗、12月23日广东新增3例本土确诊病例(附详情)〖贰〗、广东新增本土确诊6例是哪里的(12月20日数据)〖叁〗、21深度|广州疫情防控战复盘:传播链越发明晰,有望切断?加快疫苗接种阻断...〖肆〗、2...
本文目录一览:〖壹〗、12月23日广东新增3例本土确诊病例(附详情)〖贰〗、广东新增本土确诊6例是哪里的(12月20日数据)〖叁〗、21深度|广州疫情防控战复盘:传播链越发明晰,有望切断?加快疫苗接种阻断...〖肆〗、2...