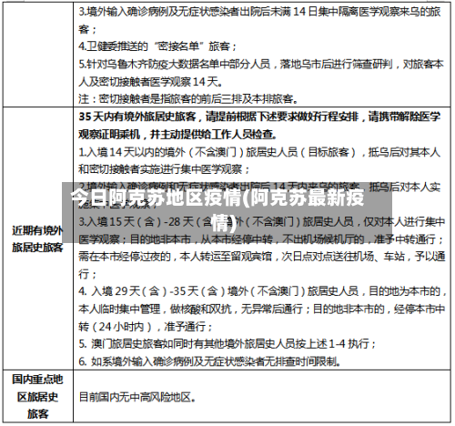
• 今日阿克苏地区疫情(阿克苏最新疫情)

    本文目录一览:〖壹〗、阿克苏市出现过疫情吗〖贰〗、沙雅县有没有封城的可能性〖叁〗、阿克苏疫情在哪里〖肆〗、新疆阿克苏三分之二规上工业企业复工〖伍〗、新疆阿克苏地区是低风险区吗?阿克苏市出现过疫情吗〖壹〗、出现...


返回顶部