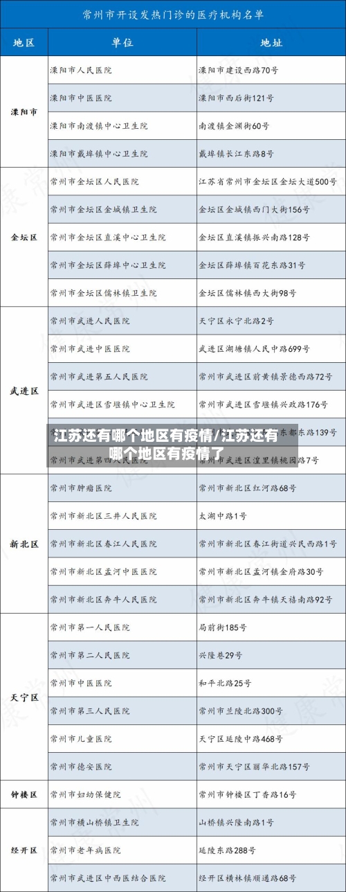
本文目录一览:〖壹〗、江苏哪里还有疫情〖贰〗、唯一没有疫情的省份有哪些?〖叁〗、江苏本土确诊+11!南京多地调为中风险地区〖肆〗、江苏疫情在哪里〖伍〗、民航联盟:一地感染者超800,涉及6省15地,问题出在哪里?...