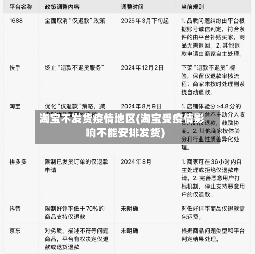
本文目录一览:〖壹〗、淘宝疫情部分地区不发货如何解决?如何设置?〖贰〗、淘宝无法发货怎么报备?因疫情不能发货怎么设置?〖叁〗、淘宝因疫情不发货赔偿规则,如何申请退货?〖肆〗、淘宝怎么设置疫情部分地区不发货?方法介绍...