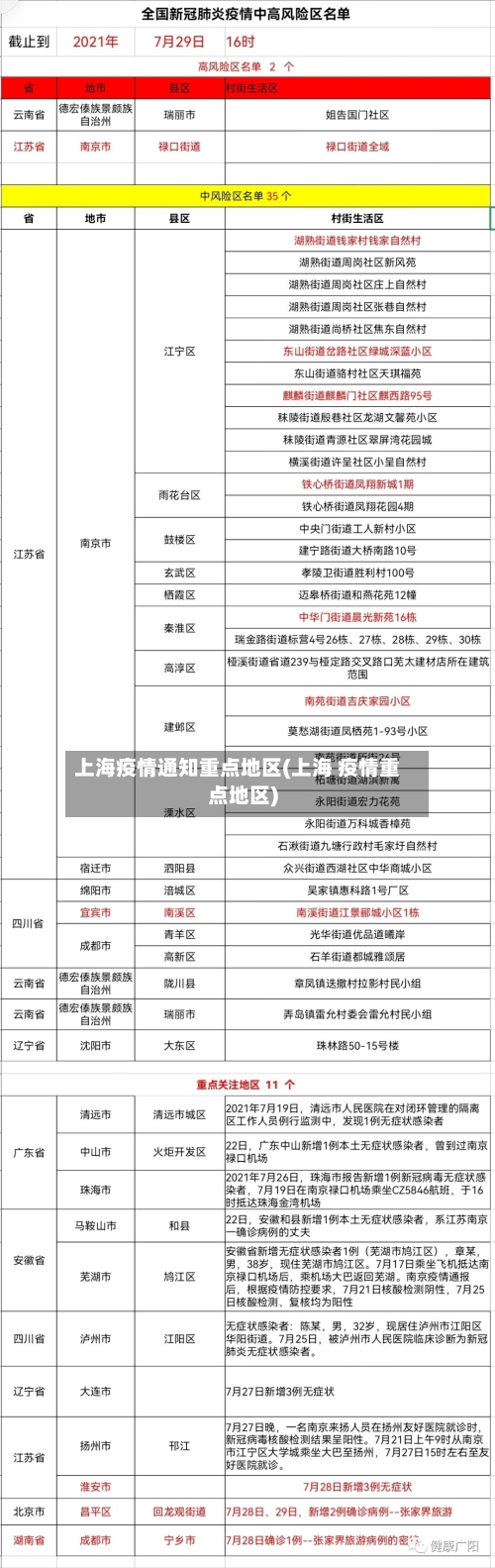
本文目录一览:〖壹〗、上海的重点关注地区是什么意思〖贰〗、告诉你们现在上海的真实情况(8)〖叁〗、上海疫情封城时间〖肆〗、重点地区来沪人员需要居家或集中隔离14天吗〖伍〗、疫情防控重点关注地区有哪些?〖陆〗、...