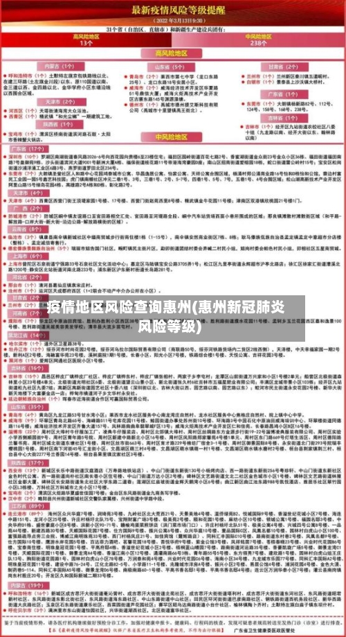
本文目录一览:〖壹〗、惠州北站是风险区吗〖贰〗、惠州市属于什么风险地区〖叁〗、惠州有风险吗〖肆〗、惠州南站属于什么风险地区〖伍〗、三栋镇是风险地区吗〖陆〗、吉安市青原区能进惠州用不用隔离惠州北站是风险区吗...