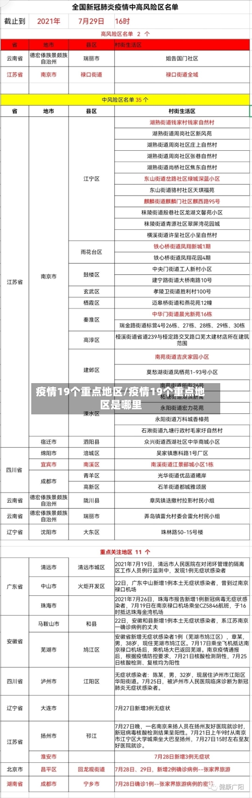
• 疫情19个重点地区(十九个疫情重点地区)

    重点疫区有哪些?〖壹〗、实例:湖北全省因疫情初期病例集中爆发,整体被列为重点疫区。全国范围内另有27个市因确诊病例超100例被纳入,如浙江省温州市、台州市、杭州市、宁波市,河南省信阳市、驻马店市,安徽省合肥市、阜阳市,江西省南昌市等。〖贰...

  • 疫情19个重点地区/疫情19个重点地区是哪里

    本文目录一览:〖壹〗、中国哪里有疫情?〖贰〗、疫情重灾区域有哪些地方〖叁〗、重点关注地区有哪些?〖肆〗、重点管控地区怎么查〖伍〗、重点管控地区有哪些?中国哪里有疫情?〖壹〗、近来公开信息还没有明确指出2025...


返回顶部