-
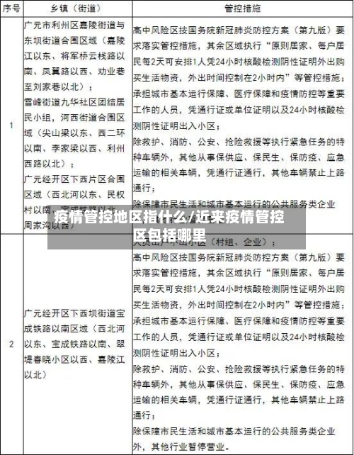
疫情管控地区指什么/近来疫情管控区包括哪里
疫情防控三类地区是什么意思,划分条件要求是什么疫情防控三类地区是根据疫情严重程度等多方面因素划分的不同管控区域类型。一类地区通常是疫情最为严重、传播风险极高的区域,可能会实施较为严格全面的管控措施,如全域封闭管理、人员足不出户等。二类地区...
疫情防控三类地区是什么意思,划分条件要求是什么疫情防控三类地区是根据疫情严重程度等多方面因素划分的不同管控区域类型。一类地区通常是疫情最为严重、传播风险极高的区域,可能会实施较为严格全面的管控措施,如全域封闭管理、人员足不出户等。二类地区...