-
【广东市有哪些地区有疫情,广东有哪些地方是疫区】
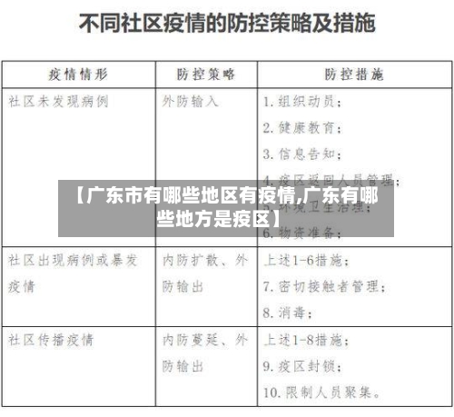
首例境外输入病例,如何防控?-广东省疫情数据分析-截止3月1日_百度...深圳:新增1例确诊和42例密切接触者,治愈出院12例,需平衡病例输入与医疗资源分配。图5数据:广东省累计确诊病例集中于广州、深圳,需优先保障这两地的防控资源。动态调...
首例境外输入病例,如何防控?-广东省疫情数据分析-截止3月1日_百度...深圳:新增1例确诊和42例密切接触者,治愈出院12例,需平衡病例输入与医疗资源分配。图5数据:广东省累计确诊病例集中于广州、深圳,需优先保障这两地的防控资源。动态调...