-
【疫情全国高等风险地区,疫情全国高风险区域】
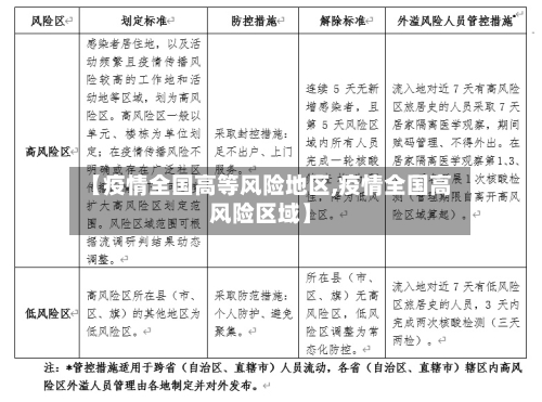
全国疫情风险等级地区最新(截至1月29日)〖壹〗、全国中高风险地区升至52个截至2021年12月9日10时,31省(自治区、直辖市)疫情高风险地区8个,中风险地区44个,其他均为低风险地区。〖贰〗、低风险地区,不需要隔离,仅仅需要核酸检...
全国疫情风险等级地区最新(截至1月29日)〖壹〗、全国中高风险地区升至52个截至2021年12月9日10时,31省(自治区、直辖市)疫情高风险地区8个,中风险地区44个,其他均为低风险地区。〖贰〗、低风险地区,不需要隔离,仅仅需要核酸检...