-
安徽算不算疫情地区范围(安徽是否疫情中高风险地区)
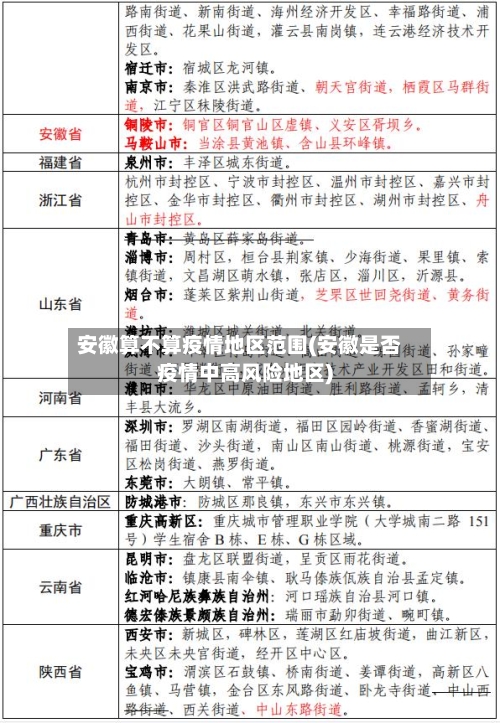
安徽属不属于低风险地区安徽现在属于低风险地区。安徽省(皖)位于中国中东部,东连江苏、浙江,西接湖北、河南,南邻江西,北靠山东,是中华人民共和国一级行政区,省会为合肥市。安徽总面积101万平方公里;安徽现有16个地级市,9个县级市、50个县...
安徽属不属于低风险地区安徽现在属于低风险地区。安徽省(皖)位于中国中东部,东连江苏、浙江,西接湖北、河南,南邻江西,北靠山东,是中华人民共和国一级行政区,省会为合肥市。安徽总面积101万平方公里;安徽现有16个地级市,9个县级市、50个县...