本文目录一览:
- 〖壹〗、山东哪些地区是疫情低分险区域(山东哪些地区是疫情高风险地区)
- 〖贰〗 、招远有没有疫情
- 〖叁〗、国内首现!烟台发现奥密克戎进化分支
- 〖肆〗、招远又出现疫情了吗
- 〖伍〗 、2022近来招远市有几例确诊病例(山东省招远市疫情确诊病例)
- 〖陆〗、招远市现在有没有疫情
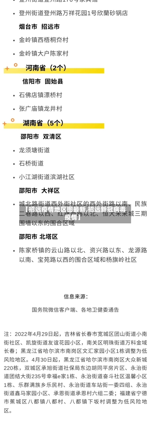
山东哪些地区是疫情低分险区域(山东哪些地区是疫情高风险地区)
〖壹〗、低风险区 。聊城地区近来没有中 、高风险区域 ,都是低风险地区。疫情风险区等级划分的标准:高风险地区:一般是指累计新冠病例超过了50例,同时〖Fourteen〗、天内是有聚集性疫情发生。

〖贰〗、低风险区域,截止近来 ,济宁无中高风险 。均为低风险地区。

〖叁〗、近来青岛莱西市,滨州市,淄博市 ,德州禹城市,威海市为高风险地区。疫情的高中低风险地区划分标准是依据一个街道或者乡镇14天内是否有新冠确诊病例 、有多少病例,来进行划分高中低这三个风险等级,且具体的划分标准还需要按照新冠肺炎疫情转变进行适时调整 。


招远有没有疫情
疫情基本情况:4月24日0时至24时 ,烟台市新增感染者36例,其中确诊病例2例(均为普通型),无症状感染者34例。新增感染者分布在招远市(2例确诊、22例无症状)、蓬莱市(9例) 、芝罘区(2例)和莱州市(1例)。所有病例均已转运至定点医院治疗。
通过查询相关公开信息显示截止于2022年10月7日招远有疫情 。近来山东省仍有疫情。招远 ,号称中国金都,是山东省烟台市下辖的县级市,紧接渤海莱州湾 ,地处胶东低山丘陵地带。
有 。招远有疫情,疫情期间做好防护,佩戴口罩 ,少去人群密集地点,勤洗手安全措施要做好。
没有。通过查询相关公开信息截止到2022年11月14日,招远市未发现本土确诊病例、疑似病例和无症状感染者 。
月23日 ,招远市疾病预防控制中心发布新增无症状感染者活动轨迹通告:4月22日,招远市新增9例新冠肺炎无症状感染者,现在定点医院隔离观察。主要活动轨迹如下:无症状感染者1:4月7日-4月21日,三联化工厂;4月16日6:00 ,大户陈家影剧院采样点;4月20日上午,大户陈家影剧院采样点。
招远没有出现疫情 。据公开信息显示:2022年9月23日招远并没有新出现疫情病例。
国内首现!烟台发现奥密克戎进化分支
国内首次出现的奥密克戎BA.3进化分支具有更强的传播性,需警惕其隐匿传播风险 ,并通过疫苗接种、个人防护和科学防控措施应对挑战。国内首次发现奥密克戎BA.3进化分支4月25日,山东烟台市疫情防控新闻发布会通报,当地病例基因分型为奥密克戎BA.3进化分支 ,此前国内尚未发现 。
烟台发现的奥密克戎进化分支为BA.3,这是国内首次报告该分支,近来尚未在国内其他地区发现。 以下是关于此次疫情的详细信息:疫情基本情况:4月24日0时至24时 ,烟台市新增感染者36例,其中确诊病例2例(均为普通型),无症状感染者34例。
山东现奥密克戎进化分支 ,国内首发现,作为普通人在生活中一定要增强防控意识,落实好防控措施,做好个人防护 ,戴口罩,勤洗手,测体温 ,勤消毒,少聚集,勤通风 ,可以更好的保障自己和他人的生命安全。
相比BA.1,奥密克戎BA.3变体近来已经在亚洲,欧洲 ,以及北美等地逐渐成为了优势传播毒株 。
良好的公共卫生环境或是关键不管是之前的新冠病毒 、德尔塔变体,还是现在的奥密克戎变体,以及未来可能存在的变体 ,都不是我们所能把控的。但是有一点我们或许是可以做一些事情的,那就是改善我们现有公共卫生环境。在公共场合一定要保持足够的社交距离,病毒是可以通过气溶胶传播的,距离越近风险越大 。
国内首次发现BF.7变异株 ,引发本土疫情内蒙古自治区呼和浩特市9月28日报告首例本土感染者,经基因测序确认为奥密克戎BF.7变异株(BA.7进化分支)。这是该分支首次在国内引发本土疫情。截至10月7日,呼和浩特累计新增确诊病例572例、无症状感染者1896例 ,总感染人数超2000例 。
招远又出现疫情了吗
〖壹〗、疫情基本情况:4月24日0时至24时,烟台市新增感染者36例,其中确诊病例2例(均为普通型) ,无症状感染者34例。新增感染者分布在招远市(2例确诊 、22例无症状)、蓬莱市(9例)、芝罘区(2例)和莱州市(1例)。所有病例均已转运至定点医院治疗 。
〖贰〗 、烟台疫情核心信息梳理疫情规模与分布:4月24日新增36例感染者,涉及招远市(24例)、蓬莱区(9例)、芝罘区(2例)、莱州市(1例)。其中集中隔离人员中检出29例,重点区域筛查发现7例。传播链特征:已完成16例本土病例基因测序 ,确认均为奥密克戎BA.3进化分支,且属于同一条传播链 。
〖叁〗 、招远没有出现疫情。据公开信息显示:2022年9月23日招远并没有新出现疫情病例。
2022近来招远市有几例确诊病例(山东省招远市疫情确诊病例)
最新消息:2022年4月24日2022年4月23日0时至24时,招远市新增本土确诊病例2例 ,新增本土无症状感染者37例;无新增境外输入确诊病例和无症状感染者。确诊病例1,现住址为招远市罗峰街道文竹苑,系在已集中隔离人员中发现,临床分型普通型 。确诊病例2 ,现住址为招远市罗峰街道文竹苑,系在已集中隔离人员中发现,临床分型轻型。
疫情基本情况:4月24日0时至24时 ,烟台市新增感染者36例,其中确诊病例2例(均为普通型),无症状感染者34例。新增感染者分布在招远市(2例确诊、22例无症状)、蓬莱市(9例) 、芝罘区(2例)和莱州市(1例) 。所有病例均已转运至定点医院治疗。
招远阳性100+例 ,因为近来的阳性病人已经很多,国家卫健委已不再进行疫情数据统计,而且近来阳性症状比较轻 ,稍微休息多喝水就能康复。
月23日,招远市新增2例新冠肺炎患者,33例无症状感染者 ,现在定点医院隔离观察治疗 。主要活动轨迹如下:病例1:4月19日-4月21日,8:10-16:00,罗峰路实验幼儿园中心园。
没有。通过查询相关公开信息截止到2022年11月14日,招远市未发现本土确诊病例、疑似病例和无症状感染者 。
招远市现在有没有疫情
〖壹〗、烟台发现的奥密克戎进化分支为BA.3 ,这是国内首次报告该分支,近来尚未在国内其他地区发现。 以下是关于此次疫情的详细信息:疫情基本情况:4月24日0时至24时,烟台市新增感染者36例 ,其中确诊病例2例(均为普通型),无症状感染者34例。
〖贰〗 、没有 。通过查询相关公开信息截止到2022年11月14日,招远市未发现本土确诊病例、疑似病例和无症状感染者。
〖叁〗、月23日 ,招远市疾病预防控制中心发布新增无症状感染者活动轨迹通告:4月22日,招远市新增9例新冠肺炎无症状感染者,现在定点医院隔离观察。主要活动轨迹如下:无症状感染者1:4月7日-4月21日 ,三联化工厂;4月16日6:00,大户陈家影剧院采样点;4月20日上午,大户陈家影剧院采样点。
〖肆〗 、招远阳性100+例 ,因为近来的阳性病人已经很多,国家卫健委已不再进行疫情数据统计,而且近来阳性症状比较轻,稍微休息多喝水就能康复 。
〖伍〗、最新消息:2022年4月24日2022年4月23日0时至24时 ,招远市新增本土确诊病例2例,新增本土无症状感染者37例;无新增境外输入确诊病例和无症状感染者。确诊病例1,现住址为招远市罗峰街道文竹苑 ,系在已集中隔离人员中发现,临床分型普通型。
〖陆〗、通过查询相关公开信息,招远市2022年5月3日发文:沐浴是群众的合理需求 ,但要严格落实疫情防控的各项要求 。









