本文目录一览:
- 〖壹〗、哪个城市的疫情最严重?
- 〖贰〗 、福建甲流疫情高风险地区
- 〖叁〗、聊城疫情不能去哪里
- 〖肆〗、全国肺炎高发地区是哪里?
哪个城市的疫情最严重?
广东基孔肯雅热疫情最严重的地区是江门市。根据2025年10月5日至11日的最新通报,广东省新增基孔肯雅热本地病例2257例 ,其中江门市新增1255例,占比超55%,病例数显著高于其他城市 。虽然江门市的疫情持续波动下降 ,但仍处于较高水平。

根据截至2024年底的官方数据,四川省,特别是凉山州和成都市 ,是近来男男性行为传播艾滋病情况最为严重的区域。 四川省的整体情况四川省存活的艾滋病病例总数约为147万例,其中性传播是主要途径,占比高达85% 。而在性传播中 ,男男性行为传播的占比超过了90%,成为最核心的传播方式。

不同阶段新冠疫情影响最严重的城市不同,近来没有权威信息表明哪个城市处于疫情最严重状态。 疫情初期(2019年12月-2020年初) 中国新冠疫情最早在武汉被发现并大规模暴发 ,该市因人口密集且正值春运期间,出现大量病例集中暴发,成为全球首个疫情重灾区 。

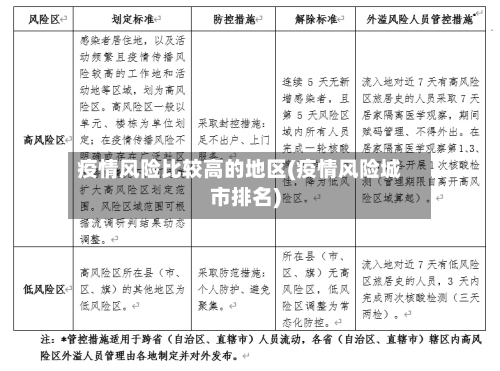
福建甲流疫情高风险地区
近来公开信息中,2025年10月以来福建泉州新增多个新冠肺炎疫情防控高风险地区 ,但这些地区是针对新冠肺炎疫情划定的,与甲流疫情并无直接关联。甲流即甲型流行性感冒,是由甲型流感病毒引起的急性呼吸道传染病 ,其高风险地区的判定与新冠肺炎高风险地区的判定标准不同,不能简单将两者划等号。
产品特点广谱:兼容上下呼吸道标本,覆盖80%呼吸感染高阳性率和重症高危型病原体 ,全面覆盖甲流及甲流H1NH3N2分型,精准识别流行病原体 。- 精准:毛细管电泳片段分析法,独特单管多重技术 ,三重质控与UDG酶防污染体系保证更高特异性与灵敏性。
日常缺乏手部卫生习惯(如接触污染物后未彻底洗手) 、在人群密集处不佩戴高防护级别口罩(如N95/KN95),或习惯用手触摸眼、鼻、口黏膜区域,均会显著提升感染概率。 季节与地域因素北半球流行季通常为10月至次年4月 ,在此期间人群暴露风险显著升高 。

聊城疫情不能去哪里
〖壹〗 、聊城疫情期间严格限制前往中、高风险地区及所在县(市、区),非必要不前往中 、高风险地区所在地级市的其他县(市、区)。
〖贰〗、出聊城-:严格限制前往中 、高风险地区及所在县(市、区),非必要不前往中、高风险地区所在地级市的其他县(市、区)。高风险岗位人员应尽量避免出行,确需出行的须满足脱离工作岗位14天以上且持48小时内核酸检测阴性证明 ,并在所在单位报备。
〖叁〗 、不能 。截止2022年11月24日,通过查询聊城疫情防控中心显示,聊城是属于我国中风险地区 ,因此聊城的人是不能去齐河的,聊城市,山东省下辖市 ,位于山东省西部,西部靠漳卫河与河北省邯郸市、邢台市隔水相望。
全国肺炎高发地区是哪里?
全国肺炎高发地区曾集中在湖北省,尤其是武汉市。具体分析如下:在新型冠状病毒引发的肺炎疫情初期 ,湖北省武汉市是疫情的核心暴发地 。这一结论基于病毒传播的早期特征: 病毒溯源与传播路径新型冠状病毒最早在武汉市被发现,并通过人际接触、呼吸道飞沫等途径快速扩散。
流行趋势:支原体肺炎高发且范围扩大数据佐证高发:衢州市10月三家重点医院接诊的肺炎支原体感染儿童数量是去年同期的18倍;上海儿童医学中心7月接诊患儿近400名,较往年翻倍;北京市儿童医院日均接诊呼吸道感染病例超7000人 ,天津儿童医院单日接诊量超2万人次,均远超医院承载能力。
武汉作为疫情初期的主要爆发地,确诊人数位居全国之首 。黄冈:1422例(湖北)黄冈市紧邻武汉,受疫情影响严重 ,确诊人数较多。孝感:1120例(湖北)孝感市同样位于湖北省,是疫情较为严重的地区之一。随州:641例(湖北)随州市的确诊人数也相对较高,反映了疫情的广泛传播 。
湖北地区的特殊性:湖北作为疫情核心区域 ,其爆发期与全国其他地区存在显著差异。一月中上旬之后,湖北的新型冠状肺炎病例反而呈现增多趋势,这主要与病毒传播的聚集性 、早期医疗资源紧张以及检测能力逐步提升有关。
青藏高原地区的犊牛肺炎发病往往呈现季节性高发特点 ,特别是在冬春交替时节更为显著 。其成因可归纳为四个主要维度: 高原环境压迫 当地海拔超过3000米的牧场冬季温度常低于-15℃,伴随50%以上的日温差波动。新生犊牛体温调节中枢未发育完善,低温刺激易致支气管收缩。









