本文目录一览:
- 〖壹〗、北京的疫情严峻,北京现在有哪些地区属于中高风险地区?
- 〖贰〗 、北京属于什么风险地区
- 〖叁〗、北京这波本土疫情下,哪些地区划分为了中高风险地区?
- 〖肆〗、北京疫情等级是多少?
- 〖伍〗、全国疫情等级区域是如何划分的
- 〖陆〗 、北京本轮疫情发生以来,具体涉及到了哪些地区?
北京的疫情严峻,北京现在有哪些地区属于中高风险地区?
〖壹〗、北京的海淀区中风险地区有1个地区 ,分别为北太平庄街道索家坟社区首钢小区。

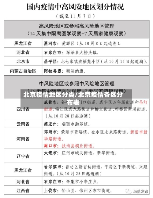
〖贰〗、高风险地区(1个)丰台区玉泉营街道万柳园小区该区域因疫情形势严峻,被判定为高风险地区,需严格落实封控管理措施 。中风险地区(2个)丰台区新村街道怡海花园恒丰园因近14天累计报告2例本土确诊病例,根据《北京市新冠肺炎疫情风险分级标准》 ,自2022年1月23日起调整为中风险地区。

〖叁〗 、近来,北京朝阳区部分区域被划定为中风险地区。具体而言,朝阳区平房乡姚家园东社区、平房乡姚家园西社区因近14天各累计报告3例本土确诊病例 ,已由低风险地区升级为中风险地区。截至相关时间节点,北京市共有3个中风险地区,均位于朝阳区 。

北京属于什么风险地区
〖壹〗、北京朝阳的风险等级情况 近来 ,北京朝阳区部分区域被划定为中风险地区。具体而言,朝阳区平房乡姚家园东社区 、平房乡姚家园西社区因近14天各累计报告3例本土确诊病例,已由低风险地区升级为中风险地区。截至相关时间节点 ,北京市共有3个中风险地区,均位于朝阳区 。
〖贰〗、北京:中高风险地区前往北京,需集中隔离14天并进行核酸检测;低风险地区人员需在京心相助app登记个人信息 ,提前联系社区和单位。天津:低风险地区人员需持天津绿色健康码,体温正常并向社区报备;中风险地区人员需提供健康码绿码和7日内核酸检测阴性报告,居家隔离14天。
〖叁〗、月4日0时起,北京市低风险地区人员出京不再要求持有7日内核酸检测阴性证明 。
〖肆〗 、北京部分地区为中高风险区。近来 ,北京市高危区域包括南磨房乡南新苑小区、长阳镇高速长阳分公司、阎村镇北京理工大学房山分校 、朝阳区十八里店乡小武基村、石楼镇石楼村、韩村河镇武侯村、街道世茂别墅小区 、窦店镇苏村、长阳镇碧桂园小区、长阳镇镇郭各庄村 、太湖镇胡家发。
北京这波本土疫情下,哪些地区划分为了中高风险地区?
因此,朝阳区的疫情风险水平被定为高风险地区 。首先,朝阳区的房地产相对较新 ,高层建筑较多,居民较多,外国企业和外国人较多。春节后返回北京的外国人或外国人都在流动 ,导致该地区的高风险点。国内疫情基本得到有效控制,海外疫情不容乐观 。朝阳区现已成为疫情高风险该地区也完全是由海外输入病例引起的。
高风险地区(1个)丰台区玉泉营街道万柳园小区该区域因疫情形势严峻,被判定为高风险地区 ,需严格落实封控管理措施。中风险地区(2个)丰台区新村街道怡海花园恒丰园因近14天累计报告2例本土确诊病例,根据《北京市新冠肺炎疫情风险分级标准》,自2022年1月23日起调整为中风险地区。
北京朝阳的风险等级情况 近来 ,北京朝阳区部分区域被划定为中风险地区 。具体而言,朝阳区平房乡姚家园东社区、平房乡姚家园西社区因近14天各累计报告3例本土确诊病例,已由低风险地区升级为中风险地区。截至相关时间节点,北京市共有3个中风险地区 ,均位于朝阳区。
其他中高风险地区:除新确定的王佐镇翡翠山社区外,丰台区玉泉营街道万柳园小区为高风险地区,丰台区新村街道怡海花园恒丰园、南苑街道南庭新苑北区 、玉泉营街道亿朋苑一区、玉泉营街道黄土岗村、玉泉营街道万柳西园社区以及房山区长阳镇北广阳城大街8号为中风险地区 。
北京新增大兴区天宫院街道融汇社区为高风险地区 ,近来全市有1个高风险地区和3个中风险地区,需注意防范局部聚集性疫情传播风险,并加强个人防护。风险地区调整情况高风险地区:自2021年1月20日起 ,大兴区天宫院街道融汇社区调整为高风险地区。
经市疾控中心评估,按照《北京市新冠肺炎疫情风险分级标准》做出上述调整 。调整后风险地区情况高风险地区:截至近来,北京市有高风险地区1个 ,为丰台区玉泉营街道万柳园小区。
北京疫情等级是多少?
〖壹〗 、北京市人民政府副秘书长陈蓓在7月19日举行的北京市新冠疫情防控工作新闻发布会上宣布: 7月20日零时起,北京市突发公共卫生应急响应级别由二级调整为三级。
〖贰〗、将一级响应机制调至二级说明疫情得到遏制 。一级比二级严重,这是最根本的区别 ,应急响应机制的调整,并不意味着防控措施的减弱。要严格社区管控,持续封闭管理,出入证实名制管理。严格进京检查站管理 ,持续保持比较高等级查控 。学校要封闭管理,入校测温。
〖叁〗、北京疫情等级是低风险地区。北京市朝阳区六里屯街道八里庄北里东社区自3月22日起升级为中风险地区,近14天无新增本土确诊病例。经北京市疾控中心评估 ,该地区自2022年4月5日起由中风险地区降为低风险地区 。风险等级分类每个县域的传染病的情况进行分低 、中、高三级。
全国疫情等级区域是如何划分的
疫情等级划分的4个等级判定主要依据病例数、传播风险及区域防控需求,通常分为低风险、中风险 、高风险和重点管控区域(部分地区可能将“重点管控 ”单独列为一级或纳入高风险范畴)。以下是具体判定标准及说明:低风险地区判定标准:无新增本土病例:连续14天内无新增本地确诊病例或无症状感染者 。
原风险等级划分标准 低风险地区:需满足两个条件之一:一是区域内无确诊病例;二是连续14天无新增确诊病例。根据《新型冠状病毒肺炎防控方案(第九版)》,低风险地区还指中高风险区所在县(市、区、旗)内除中高风险区外的其他区域。
疫情级别通常根据疫情的传播风险 、严重程度及防控需求进行划分 ,主要分为低风险地区、中风险地区和高风险地区三个级别,具体划分标准及依据如下:低风险地区:定义:无确诊病例,或连续14天无新增确诊病例 。
全国疫情等级区域主要针对湖北省、北京市以外的地方 ,以县级为单位,依据疫情严重程度划分为低风险地区 、中风险地区和高风险地区三类,具体划分标准及对应防控策略如下:低风险地区实施“外防输入”策略 ,全面恢复生产生活秩序。
疫情等级划分的4个等级判定通常基于疫情传播风险、病例数量、防控需求及区域影响等综合因素,具体标准可能因地区或政策调整而略有差异。以下是通用判定逻辑的详细说明:四个等级的通用划分标准低风险地区 判定条件:无确诊病例,或连续14天内无新增本土确诊病例 。
查看方式官方渠道:国务院客户端小程序:搜索“疫情风险等级查询”,选取所在地区即可查看最新划分结果。本地卫健委/疾控中心网站:各地会实时更新风险区名单及管控措施。第三方平台:微信搜索:打开微信 ,点击右上角“放大镜”图标进入搜索页,输入“疫情风险区是怎么划分的 ”,选取相关文章查看标准 。
北京本轮疫情发生以来,具体涉及到了哪些地区?
〖壹〗 、近来北京市朝阳区垡头街道垡头西里社区、三间房乡艺水芳园社区、南磨房乡南新园社区和十八里店乡周家庄中路19号院都在14天累计报告多例本土确诊病例 ,经过评估以上地区均被列为中风险地区。房山区窦店镇于庄村也因14天内累计报告2例本土确诊病例被化为中风险地区。而朝阳区潘家园街道松榆里社区是北京市近来唯一一个高风险地区。
〖贰〗 、疫情总体情况自1月15日以来,北京市累计报告本土病例23例,包括确诊病例18例、无症状感染者5例 ,病例分布在海淀、朝阳、丰台和房山四个区 。感染来源一:世界邮件引发的聚集性疫情 病毒类型:奥密克戎变异株。病例分布:累计报告本土确诊病例5例,均位于海淀区。
〖叁〗 、感染者282828294:现住址分别为朝阳区王四营乡柏阳景园A区7号楼、11号楼 。作为风险人员进行居家隔离,10月24日、25日报告核酸检测结果为阳性 ,10月25日诊断为确诊病例,临床分型均为轻型。感染者291:现住朝阳区王四营乡柏阳景园A区6号楼。
〖肆〗 、这一次疫情涉及到了很多的区域,其中就包括丰台区、朝阳区、通州区 、房山区、延庆区、顺义区 、门头沟区等等 。被感染的患者大部分都是学生 ,学生的家长也出现了被传染的情况。所以当地的疫情还是非常严重的,在这个过程当中他们也跟很多的群众接触过。所以这件事情,也引起了当地政府的重视 。
〖伍〗、聚集性疫情现状与特点北京本轮疫情中,聚集性疫情呈现多点散发、涉及行业广泛的特点。截至统计时段 ,累计感染者超300人,覆盖学校 、市场、工地、快递、公交 、单位等场景。









