本文目录一览:
- 〖壹〗、国家卫健委发声!春节返乡需持7日有效核酸阴性证明!
- 〖贰〗 、2022年五一广东各地防疫出行政策汇总
- 〖叁〗、如何看多省市宣布的无症状及轻症可正常上班?
- 〖肆〗、各地疫情政策怎么查询
- 〖伍〗 、疫情各地区优惠政策指引
国家卫健委发声!春节返乡需持7日有效核酸阴性证明!
〖壹〗、国家卫生健康委疾控局监察专员王斌在国务院联防联控机制发布会上明确表示 ,返乡人员需持有7日以内的核酸阴性检测证明方可返乡。政策背景:此次发布会重点针对春节前后疫情防控工作进行部署,尤其针对农村地区疫情防控短板提出具体要求 。

〖贰〗、国家卫健委要求春节返乡人员须持有7日内核酸阴性检测证明才能返乡,同时返乡后需接受基层政府的网格化管理 ,并做好隔离场所和检测能力储备以应对突发疫情。政策背景与发布会议情况:国务院联防联控机制召开新闻发布会,介绍春节前后疫情防控有关情况,会上强调了春节返乡人员的核酸检测要求。

〖叁〗、要求这类返乡人员持7日以内核酸检测阴性证明,是为了防止其在返乡过程中将病毒传播给其他人 ,尤其是在返乡后与家人 、朋友等密切接触,可能会引发聚集性疫情 。通过核酸检测可以及时发现潜在的感染者,采取相应的隔离和治疗措施 ,阻断疫情传播链条。
〖肆〗、符合规定条件的核酸阴性返乡人员不用隔离。具体说明如下:政策依据与执行时间:根据国家卫健委疾病预防控制局发布的《关于有序做好春运期间群众出行核酸检测工作的通知》,该政策自下发之日起执行,持核酸检测阴性证明出行的要求从2021年1月28日春运开始实施 ,至2021年3月8日春运结束截止。
〖伍〗、如货车司机)跨省 、跨市返乡需持7日内有效核酸检测阴性证明 。春运期间返乡人员核酸检测保障措施 返乡人员可到医疗机构采样,采样过程中需做好个人防护(如正确佩戴口罩、保持安全距离)。医疗机构通过预约采样、间隔采样时间段,并落实通风 、环境清洁消毒等标准预防措施 ,最大程度减少交叉感染风险。
〖陆〗、低风险地区人员需持绿码并报备社区;中风险地区人员需提供绿码、7日内核酸检测阴性报告,并居家隔离14天 。无需隔离的基本原则目的地省份无中高风险地区;返乡人员来自低风险地区;持有有效核酸检测阴性证明。满足以上条件者,返乡后通常无需隔离。
2022年五一广东各地防疫出行政策汇总
黄码 、行程卡带“星号”人员3天2检(其中黄码人员到医院黄码专区检测) ,间隔24小时,其间做好个人防护、尽可能居家不外出 。如赋码地有管控要求,按赋码地执行。 市外人员确需来(返)云的需持48小时内核酸检测阴性证明,提前1天通过“云浮防疫 ”小程序向目的地所属村(社区)报备和向单位报备。抵云后24小时内再做一次核酸检测 。
政策依据与目的上述要求均依据《深圳市新型冠状病毒肺炎疫情防控指挥部办公室关于做好2022年“五一”劳动节假期疫情防控工作的通知》制定 ,核心目标是严控校园疫情输入风险,通过限制出行范围、强化返深后管理 、严格返校核验,构建“假期-返深-返校”全链条防控体系。
022年五一期间前往深圳旅游 ,需遵守以下防疫要求:旅游景区与公园防疫要求限流与预约:4月30日至5月4日,全市各旅游景区、公园按最大承载量75%限流,并实施“预约、错峰 ”入园 ,避免人员聚集。入园查验:出入口严格落实测温、戴口罩 、扫场所码,并查验行程卡 。行程卡带星号或红黄码人员不得入园。
五一能否出行需根据目的地和出发地防疫政策判断,各地政策差异较大 ,出行前务必确认最新要求。 以下为截至2022年4月21日各地最新防疫政策梳理:北京市 提倡市民非必要不出京,不前往14日内有新增本土感染者的县及陆路边境口岸所在县。
如何看多省市宣布的无症状及轻症可正常上班?
多省市宣布无症状及轻症可正常上班,这一政策调整需从政策背景、科学依据、潜在影响 、个人防护要点四个方面综合看待:政策调整的背景多地允许无症状及轻症患者正常上班 ,是疫情防控政策优化调整的直接体现 。
浙江、重庆、安徽等地均官宣无症状和轻症可正常上班在现阶段疫情防控政策不断优化调整状态下,浙江,重庆,安徽等地区均发布相关公告 ,公告中均提到无症状患者和轻症患者做好个人防护前提下继续在岗。
重庆倡导无症状和轻症状可正常上班,这一政策虽然使得城市快速的恢复生产当中,人民的生活也得到了保障 ,但是健康的人群和阳性人群接触很容易造成交叉感染,从而使得整座城市变成阳性城市。所以这项政策要想陆续推广还是很有难度的,只能看重庆的成果了 。
多地官宣无症状和轻症可上班的倡议上了热搜 ,无症状和轻症状是否应该上班成了有争议的事件。其实各地应该更直白一点拿出明确的政策:机关行政人员无症状和轻症状者在做好防护的情况下应该上班。
建议如下:虽然无症状感染者有传染性,但无症状感染者不是病人,大家无需恐慌 。无症状感染在我们传染病学教材中称为“隐性感染” ,在大多数病毒性传染病中,无症状感染是最常见的表现,其数量常远远超过显性感染。

各地疫情政策怎么查询
目的地是否为中高风险地区可通过“国务院客户端”小程序查询 ,出行防疫政策也可通过该小程序获取。 具体操作如下:疫情风险等级查询步骤一:扫码进入“国务院客户端”小程序的“疫情风险等级查询 ”服务 。步骤二:选取“点击查看全国中高风险疫情地区”。步骤三:点击“全国”,选取想要查询的省 、市(区)。
近来无法直接提供外地来江苏省的最新防疫政策,但可通过微信搜索公众号“南京本地宝 ”,关注后在对话框回复“进出苏”一键查询最新政策 。以下为相关说明:政策查询渠道防疫政策可能随疫情形势动态调整 ,江苏省及各地市会根据实际情况制定具体措施。
可以通过微信的城市服务功能查询各地疫情最新防控政策措施,具体步骤如下:打开微信:确保手机中已安装微信(版本0.16及以上),并登录账号。进入城市服务:在微信主界面点击“我”-“服务 ” ,选取“城市服务”功能。若未直接显示,可通过顶部搜索栏输入“城市服务”快速定位 。
在支付宝中查看各地防疫政策,可按以下步骤操作:第一步:进入支付宝 ,点击页面中的市民中心 打开支付宝应用后,首页即可找到“市民中心 ”入口,点击进入相关功能页面。第二步:在市民中心页面 ,选取国务院服务 在市民中心的功能列表中,找到“国务院服务”模块并点击,进入国家级政务服务集成页面。
点击底部“出行政策查询”在服务页面中 ,找到“出行政策查询 ”功能入口(通常位于交通出行或便民服务分类下) 。输入全国出行路径地址并查询在查询页面输入出发地和目的地(如“北京-上海”),或直接选取系统推荐的热门路线,点击“查询”按钮。
可以通过微信APP中的“国务院客户端”小程序查询各地防疫政策,具体步骤如下:打开微信APP:确保手机已安装微信(版本0.29及以上) ,并登录账号。搜索“国务院客户端 ”小程序:在微信顶部搜索栏输入“国务院客户端”,点击搜索结果中的小程序进入 。
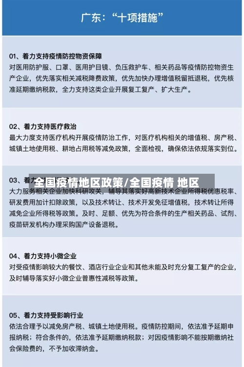
疫情各地区优惠政策指引
〖壹〗、主动出击,争取政策:如企业初步筛查和判断暂不符合直接享受优惠政策的条件 ,应积极同相关主管部门协商,争取获得理解和支持。发掘抗“疫”结合点,获取资金补贴支持:企业应关注各地区推出的鼓励企业科技防疫等鼓励措施 ,发掘自身业务与抗“疫 ”的结合点,争取获得资金支持和鼓励。总之,在疫情期间 ,企业应充分利用各级政府的优惠政策和举措,积极应对挑战,寻求发展机遇 。
〖贰〗、政策内容:企业和个人直接向承担疫情防治任务的医院捐赠用于应对新型冠状病毒感染的肺炎疫情的物品 ,允许在计算企业所得税应纳税所得额或个人所得税应纳税额时全额扣除。解读:此政策简化了捐赠流程,确保捐赠物资能够迅速到达疫情防控一线,同时给予捐赠者税收上的优惠。
〖叁〗 、疫情期间,为支持企业复工复产、保障经济运行 ,国家出台了六项优惠政策,具体如下:增值税税率降低最低1%:疫情期间,对于湖北省适用3%税率的小规模纳税人免征增值税 ,预缴增值税项目暂停预缴;湖北省以外适用3%税率的小规模纳税人,税率由3%减征为1%,预缴增值税也减按1%税率预缴 。
〖肆〗、广告业务:根据《财政部 税务总局关于支持新型冠状病毒感染的肺炎疫情防控有关税收政策的公告》(2020年第8号) ,生活服务取得的收入免征增值税。但广告服务属于现代服务,不适用生活服务免征增值税政策。









