本文目录一览:
- 〖壹〗、国内重点区域返安一览表在哪可以查到
- 〖贰〗 、重点管控地区怎么查
- 〖叁〗、全国疫情重点地区名单
国内重点区域返安一览表在哪可以查到
可以在人民政府网上查到。例如:根据《关于进一步加强全省近期重点人群新冠病毒核酸检测的通知》(鄂防指办发【2022】6号)和 《关于进一步强化近期外防输入工作的紧急通知》(鄂防指办发〔2022〕14号) ,在省疫情防控指挥部确定管控地区的来鄂返鄂人员,实施“14天集中隔离医学观察” 。

北京市通州区(3个):新华街道盛业家园社区,如意社区;中仓街道新华园社区。

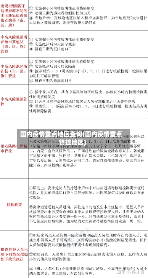
集中隔离医学观察至离开当地满14天 ,集中隔离医学观察期满后,实施居家隔离医学观察14天。管控区域调整后,相关健康管理措施和时间随之调整 。国内其它地区 ,无论本地是否有疫情,查验48小时核酸检测阴性证明,并到住地24小时内开展1次核酸检测 ,落实14天社区健康监测,每7天开展1次核酸检测。


重点管控地区怎么查
可以通过“i深圳 ”APP查询重点管控地区,具体方法如下:准备工具:使用华为P50手机(系统版本为HarmonyOS0.0 ),并确保已安装“i深圳”APP(版本0 )。进入防疫重点区域页面:打开手机上的“i深圳”APP ,在首页中选取【防疫重点区域】,点击进入该页面 。查询重点管控地区:在“防疫重点区域 ”页面上,选取【管控、防范区域查询】 ,点击进入后即可查到重点管控地区。
可以通过“i深圳”APP查询重点管控地区,具体方法如下:准备工具:使用iPhone12手机,系统版本为iOS14 ,并下载安装“i深圳”APP,版本为0。进入疫情防控专区:打开“i深圳 ”APP,在主页点击“疫情防控”选项 ,进入相关功能界面 。
可以通过“i深圳”APP查询自己是否在管控区,具体操作如下:准备工具:确保手机为小米note9(MIUI 6版本)或兼容设备,并安装“i深圳 ”APP(0版本)。进入首页:打开“i深圳”APP ,进入首页后找到“疫情防控”模块。点击防疫重点区域:在“疫情防控”页面中,选取“防疫重点区域 ”选项。
方法/步骤:首先在微信上打开【北京本地宝】小程序,并点击【风险 进出京】选项 。弹出菜单后,点击【封/管控地图】功能。进入地图后 ,即可查看北京市的【封控区】 、【管控区】以及【防范区】信息。若需查询其他城市,可通过切换城市功能,查看全国所有城市的封控区、管控区及防范区分布 。
全国疫情重点地区名单
湖北省作为重点疫区:作为疫情的发源地 ,湖北省尤其是武汉市在疫情期间面临着极大的挑战。随着疫情的扩散,湖北省其他地区也受到了严重影响,因此整个省份被视为重点疫区。 广东、黑龙江等省份的疫情情况:广东等地由于人口流动大 、密度高 ,疫情传播速度快,一度成为重要的防控区域 。
高风险地区新疆维吾尔自治区喀什地区疏附县站敏乡 新疆维吾尔自治区人民政府新闻办公室举行第四场喀什地区疏附县新冠肺炎疫情和疫情防控工作新闻发布会通报相关情况。发布会上,喀什地区行署副秘书长艾赛提·吾拉音木通报 ,这次疏附县疫情与疏附县站敏乡三村的一家工厂关联度较高。
调整背景与依据根据国务院联防联控机制要求及上海市防控办研究决定,浦东新区张江镇张东路2281弄玉兰香苑四期小区自2021年12月7日被列为中风险地区后,经综合评估疫情形势、防控措施落实情况及区域风险等级动态管理标准 ,符合降级条件,因此自12月21日零时起调整为低风险地区 。
查询方式:点击进入上海本地宝的风险专题页面,可获取全面的风险地区数据。附加功能:关注微信公众号“上海本地宝”,在对话框搜索【风险】 ,即可便捷获取实时更新的全国疫情风险等级和中高风险地区名单。注意:以上数据仅限于中国大陆地区,不包括港澳台 。
北京市房山区(6个):窦店镇于庄村,燕都世界名园社区 ,瓦窑头村,一街村;阎村镇大紫草坞村;长阳镇加州水郡东区社区金桥世界公寓。北京市通州区(3个):新华街道盛业家园社区,如意社区;中仓街道新华园社区。









