本文目录一览:
- 〖壹〗 、4月3日苏州新增本土无症状感染者11例
- 〖贰〗、3月23日苏州新增本土无症状感染者4例
- 〖叁〗、苏州春节期间可以外出吗
- 〖肆〗 、苏州现在有哪几个中高风险地区吗?
- 〖伍〗、2022年苏州解封最新消息:现在解封了没有?具体什么时候解封?
4月3日苏州新增本土无症状感染者11例
月3日0至24时 ,苏州无新增新冠肺炎本土确诊病例,新增本土无症状感染者11例。以下是详细信息:疫情数据统计3月10日至4月3日,苏州市累计报告本土确诊病例4例 ,均在定点医院隔离治疗 。同期累计报告本土无症状感染者176例,均在定点医疗机构隔离医学观察。当前防控形势 周边城市疫情处于高位流行,苏州市防控形势严峻复杂。

月23日0至24时 ,苏州无新增新冠肺炎本土确诊病例,新增本土无症状感染者4例 。具体情况如下:总体疫情概况:3月10日至23日,苏州市累计报告新冠肺炎本土确诊病例2例,均在定点医疗机构隔离治疗;累计报告本土无症状感染者49例 ,均在定点医疗机构隔离医学观察。

月19日0-24时,江苏新增本土无症状感染者95例,新增境外输入无症状感染者1例。具体分布如下:本土无症状感染者分布 南京市:1例 无锡市:3例 徐州市:61例 苏州市:5例 南通市:14例 盐城市:9例 镇江市:2例 以上病例均在定点医院接受隔离医学观察 。

苏州火车站9例阳性病例均为外省市来苏州人员 ,但具体来源地未明确指向上海。根据苏州市新冠肺炎疫情联防联控指挥部4月14日发布的消息,4月13日0至24时,苏州新增的本土无症状感染者中 ,有9例暂留在苏州火车站北广场。这9例病例均为外省市来苏州人员,在重点人群筛查或集中隔离点筛查中被发现。
3月23日苏州新增本土无症状感染者4例
月23日0至24时,苏州无新增新冠肺炎本土确诊病例 ,新增本土无症状感染者4例 。具体情况如下:总体疫情概况:3月10日至23日,苏州市累计报告新冠肺炎本土确诊病例2例,均在定点医疗机构隔离治疗;累计报告本土无症状感染者49例 ,均在定点医疗机构隔离医学观察。
月23日0—24时,河南省新增本土确诊病例10例(含直接确诊6例及无症状转确诊4例),新增本土无症状感染者5例,具体数据及分析如下:新增本土确诊病例构成直接确诊病例6例周口市5例:为直接确诊病例 ,未涉及无症状感染者转归。开封市1例:同样为直接确诊病例 。
月3日0至24时,苏州无新增新冠肺炎本土确诊病例,新增本土无症状感染者11例。以下是详细信息:疫情数据统计3月10日至4月3日 ,苏州市累计报告本土确诊病例4例,均在定点医院隔离治疗。同期累计报告本土无症状感染者176例,均在定点医疗机构隔离医学观察 。
月30日0-23时 ,杭州新增3例本土新冠病毒无症状感染者,均为集中隔离点检出,近来均已闭环转运至定点医院隔离且情况稳定。具体信息如下:无症状感染者1现住址:临平区乔司街道葛家车村。感染来源:4月27日报告无症状感染者6的密切接触者 。无症状感染者2人员情况:外省疫情重点地区来杭人员。
苏州春节期间可以外出吗
〖壹〗、苏州春节期间可以外出 ,但需遵循相关防疫要求,具体如下:中高风险地区相关限制若返乡目的地为中高风险地区所在城市,提倡在苏州就地过节过年 ,减少跨区域流动带来的疫情传播风险。禁止前往中高风险地区及所在县(市 、区),例如某地级市下辖的某县被列为中高风险地区,则该县全域不可前往 。
〖贰〗、具体时段:07:30-16:30(16:00停止入场),春节期间也遵循此开放时间 ,但具体以景区当日实际公示信息为准。门票优待政策免费入园:老年人:70周岁(含)以上凭老年证或身份证。儿童:6周岁(含)以下或身高4米(含)以下。残疾人:凭残疾证,重度残疾人的1名陪护人员凭身份证可免费入园 。
〖叁〗、022年元旦春节期间,苏州高风险岗位工作人员原则上尽量不离苏 ,确需出行的须脱离工作岗位14天以上且持48小时内核酸检测阴性证明,并提前向所在单位报备。闭环管理要求:根据政策,2022年3月15日前 ,高风险岗位工作人员需严格落实闭环管理措施。
〖肆〗、春节期间,苏州的气候可能较为寒冷,但具体温度还需根据当时的天气预报来确定 。由于天气存在不确定性 ,建议在出行前两天密切关注苏州的天气预报,以便做好相应的准备。如果天气较冷,建议穿着羽绒服或大衣等保暖衣物;如果天气相对温暖 ,则可以选取毛衣外套等较为轻便的服装。
〖伍〗 、因此,建议游客尽早预订住宿,以确保行程顺利 。交通方面,虽然春节是出行高峰期 ,但苏杭地区的公共交通系统相对完善,地铁、公交等均可方便到达主要景点。自驾游的游客则需注意春节期间的高速免费政策及可能出现的拥堵情况。 安全提示 春节期间外出旅游,安全始终是第一位的 。
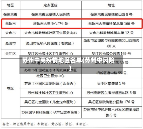
苏州现在有哪几个中高风险地区吗?
〖壹〗、月19日13时起 ,苏州新增9个中风险地区,调整后中风险区总数达50个,无高风险区 ,其余为低风险区。
〖贰〗 、苏州当时存在56个中风险地区,涉及吴江区、吴中区、姑苏区 、苏州工业园区、相城区、常熟市 、张家港市。需所有区域风险等级下调,方可全面解封 。中风险地区解除需满足14天内无新增病例、最后一名密切接触者隔离超过14天且核酸检测阴性等条件。
〖叁〗、限制前往中高风险地区:非必要不前往近14日内有病例报告 、中高风险地区所在地市(直辖市为区)。高风险岗位人员:需脱离工作岗位14天以上且持48小时内核酸检测阴性证明 ,并提前向所在单位报备。
〖肆〗、嗯,苏州现在的话就是中高风险地区,已经基本没有了 ,但是呢,就是说因为现在苏州的话,他还是需要进行核酸检测的,所以说具体到的话比较好还是做一个核酸检测你好关于你这个问题 ,不管你面对的工作怎样艰巨,你都保持心平气和,集中精力 ,把自己需要完成的事情都记录下来 。
2022年苏州解封最新消息:现在解封了没有?具体什么时候解封?
〖壹〗、022年苏州尚未全面解封,预计部分区域在2月底或3月初解封,具体时间以官方通知为准。以下是详细情况:2022年苏州解封最新消息官方未发布全面解封通知:苏州市疫情防控办尚未发布封控区、管理区全面解封的消息。但预计2月底会迎来部分区域解封的消息 ,全面解封需等待疫情完全控制后才会下发相关通知 。
〖贰〗 、022年苏州全面解封预估时间为3月中旬左右,解除封闭管控无统一时间标准,需根据具体区域风险评估动态调整。以下是详细说明:全面解封预估时间依据苏州全面解封需满足以下核心条件 ,综合判断预估时间为3月中旬:确诊病例清零 需实现现有确诊病例归零,消除直接传播风险。
〖叁〗、苏州本轮疫情预计在2022年2月底会迎来部分区域解封,而全面解封的时间预计是3月上旬 ,但具体还要以官方通知为准 。近来苏州还没有解封,被划为封控区、管控区 、风险防范区还处于封闭管理状态,居民只进不出。而苏州风控地区有12个,其中 ,吴江5个、姑苏3个、吴中2个 、昆山1个、苏州工业园区1个。
〖肆〗、022年苏州全面解封预估时间 苏州全面解封预估时间为2022年3月中旬左右 。因为苏州要想全面解封是需要达到一定条件的,就拿新增病例来说,这两天当地还有通报新增。所以在2月底是不可能全面解封的 ,因为今天距离二月底也没有几天了。










