从中风险区到低风险区的标准是什么?
〖壹〗、高中低风险区的界定标准高风险区 判定依据:病例和无症状感染者居住地,以及活动频繁且疫情传播风险较高的工作地和活动地等区域 。具体条件:病例和无症状感染者居住地 ,以及活动频繁且疫情传播风险较高的工作地 、活动地等区域,可划为高风险区。

〖贰〗、高风险地区的定义:这类地区通常是指在一定时间内(通常是14天)累积新冠病例数超过50例,并且这段时间内发生过聚集性疫情。 中风险区域的特征:14天内出现过新增新冠确诊病例 ,但累计确诊病例数未超过50例;或者累计确诊病例超过50例,但在14天内没有发生聚集性疫情 。

〖叁〗、降级标准:连续7天无新增感染者,且第7天风险区域内所有人员完成一轮核酸筛查且结果均为阴性,降为低风险地区。低风险地区: 定义:中高风险地区的所在街道的其他地区。 防范措施:采取“个人防护 、避免聚集”的防范措施。在区域内进行3天2检 ,即3天内完成2次核酸检测 。

〖肆〗、中风险区降为低风险区需满足以下条件:中风险地区内的病例全部清零,并且连续〖Fourteen〗、天没有新增本地确诊病例。具体可通过微信国务院客户端查询流程如下:进入微信国务院客户端打开微信,搜索并进入“国务院客户端 ”小程序。查询各地防疫政策在客户端首页点击“各地防疫政策”选项 ,进入政策查询页面 。
〖伍〗、具体的风险划定标准为:以县市区为单位,无确诊病例或连续14天无新增确诊病例为低风险地区。14天内有新增确诊病例,累计确诊病例不超过50例 ,或累计确诊病例超过50例,14天内未发生聚集性疫情为中风险地区,累计确诊病例超过50例 ,14天内有聚集性疫情发生为高风险地区。
〖陆〗 、高风险区域:累计病例超过50例,且14天内有聚集性疫情发生 。中风险到解封的过程:时间要求:一般来说,中风险地区需要连续7天无新增感染者 ,并且在这第七天,风险区域内的所有人员都需要完成一轮核酸筛查,且结果均为阴性,才能降为低风险区。解封条件:具体的解封时间还需结合当地疫情的发展情况来确定。
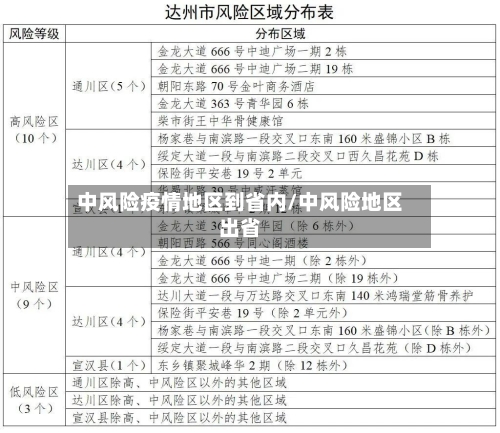
中风险地区包括整个市吗
中风险是指整个市区 。中高风险地区是具体到某一点某一位置的 ,和中高风险地在同一个城市,并不代表着你是中高风险人员。据《北京市新冠肺炎疫情风险分级标准》,14天内新增2起及以上本地聚集性疫情或新增超过5例本地确诊病例 ,为高风险地区;14天内新增1起本地聚集性疫情或新增2—5例本地确诊病例,为中风险地区。
中风险地区不是代表整个市 。中高风险地区是具体到某一点某一位置的,和中高风险地在同一个城市 ,并不代表着你是中高风险人员。中风险地区是指14天内有新增确诊病例,累计确诊病例不超过50例,或累计确诊病例超过50例 ,14天内未发生聚集性疫情。按照国家的划分要求,中风险地区具体到街道和区域。
中风险地区不一定是代表整个市的 。中高风险地区是具体到某一点某一位置的,和中高风险地在同一个城市 ,并不代表着你是中高风险人员。
全国高风险地区已清零,中风险地区仍有4个区域,分别为河北省石家庄市藁城区、黑龙江省绥化市望奎县、上海市浦东新区高东镇新高苑一期小区 、吉林省通化市东昌区。
中高风险地区可以是整个城市也可以是在该所属城市下辖的乡镇、街道、社区等 。依据人民网官方网站发布的消息显示,如北京市自2020年7月份起将风险分区划定至社区(村)。
某街道小区等以外的地方。在现在的防疫防控之下 ,通常来说中高风险地区不会是一整个城市,通常是某某街道某某小区之类一片地方,也就是说一个城市可能同时存在高中低风险三种地区 ,涉疫城市的中高风险地区以外就是除了某某街道某某小区等以外的地方 。

中风险地区的人可以外出吗
法律分析:可以,但是中风险需要隔离的:有中高风险等级地区旅居史的人员,跨地区流动时须持有到达目的地前7日内核酸检测阴性证明或能够出示包含核酸检测阴性信息的健康通行码“绿码” ,到达目的地后,在测温正常且做好个人防护的前提下可自由有序流动。
如有必要时外出,需提前向目的地防控办等相关部门说明情况 ,并了解当地疫情防控要求,配合当地相关工作安排。行程码星号的消失方式:14天后自行消失 。这个时限是以用户本人的时间为计量单位,与风险地区无关。如果14天后行程卡星号依然存在 ,可以致电通信行程卡相关通信服务商进行调整。
中高风险地区出行限制若所在地区为中高风险区,或存在本土确诊病例 、无症状感染者,非必要不建议外出 。若确需出市(如就医、奔丧等紧急情况),需做好个人防护 ,包括全程佩戴医用口罩、避免聚集 、保持社交距离等。
人员流动管理:中风险地区人员原则上非必要不离开本地,确需出行的需持48小时内核酸检测阴性证明。对于进入中风险地区的人员,可能会根据当地政策进行相应的管控措施 ,如健康监测、隔离等。社区防控:会加强社区管理,严格落实测温、扫码 、登记等措施,限制人员聚集 ,减少不必要的外出活动 。
若中风险地区疫情稳定且个人健康无异常,可能仅需健康监测(如定期核酸检测、减少外出等)。不配合的后果:隐瞒行程或不配合防疫工作,造成严重后果的 ,将依法追究责任。
中风险是指小区还是整个市区?
〖壹〗、中风险地区既不是单指某个小区,也不是单指整个区,而是根据疫情具体情况划分的区域 ,包括街道和区 。具体来说:范围不固定:中风险区的范围不是固定的,可以涵盖较大的地理区域,如全省、全市,也可能仅限于某个区 、县或村庄。
〖贰〗、中风险是指整个市区。中高风险地区是具体到某一点某一位置的 ,和中高风险地在同一个城市,并不代表着你是中高风险人员 。
〖叁〗、总结来说,中风险地区是指根据疫情具体情况划分的区域 ,包括街道和区,而不是简单地等同于市区或小区。对于具体的中风险区定义,建议通过官方渠道查询获取准确信息。以上内容来源于网络 ,版权归属原作者 。
〖肆〗 、根据国务院联防联控机制有关要求,自2022年12月7日起,已不再判定疫情风险区域 ,因此近来不存在中风险区的官方划分标准。
〖伍〗、中风险地区:是指按照疫情严重程度和风险等级划定的特定区域,这些区域在疫情传播方面存在一定的风险。当某个村、街道 、社区或小区被划定为中风险地区时,意味着该地区存在一定的疫情传播风险 。所在地市:指的是被划定为中风险地区的上述区域所在的县。









