怎样查询自己所在地区是否有疫情风险?
步骤1:进入搜索页面在手机中打开微信APP,点击顶部搜索框进入搜索页面。步骤2:进入粤省事小程序在搜索框输入“粤省事 ” ,点击搜索结果中的粤省事小程序进入 。步骤3:进入疫情区域查询页面在粤省事首页找到“疫情区域”选项并点击,进入相关功能页面。步骤4:选取风险等级查询功能在疫情区域页面下方,点击“各地区风险等级查询”按钮。

风险区查询:通过“国务院客户端 ”小程序或“北京健康宝”中的“疫情风险查询”功能 ,确认所在县(市、区 、旗)是否为中高风险地区 。中高风险地区人员原则上禁止进京,低风险地区人员需符合其他条件。

可以通过微信的国务院客户端小程序查询自己所在地区是否有疫情风险,具体方法如下:准备工具:确保手机已安装微信app。打开微信搜索:打开微信,点击右上角搜索框。进入国务院客户端小程序:在搜索框中输入“国务院客户端” ,搜索后点击进入该小程序 。找到疫情风险查询功能:在小程序中找到“疫情风险查询 ”选项。

可以通过支付宝中的风控地区查询功能来查看自己所在区域是否为中高风险地区,具体操作如下:工具/原料 华为P50HarmonyOS0.0支付宝80方法/步骤 第一步:打开手机进入支付宝,在首页点击国内新增。第二步:点击风险区域菜单 。第三步:在疫情风险等级查询页面选取自己所在区域查看风险等级。
在手机上查看全国中高风险疫情地区 ,可通过微信《扫码抗疫情》小程序实现,具体步骤如下:步骤一:进入《扫码抗疫情》小程序打开微信,点击顶部“搜索小程序”栏 ,输入“扫码抗疫情”,在搜索结果中选取并进入该小程序。
微信查看地区疫情等级的操作步骤如下:第一步:启动搜索功能打开微信APP,点击界面右上角的“搜索 ”图标 ,进入全局搜索页面 。第二步:输入关键词并进入查询入口在搜索框中输入“疫情风险等级”等关键词,点击下方“搜一搜”返回的搜索结果,选取带有官方标识的查询入口进入。

微信中怎么查看自己所在地区的疫情风险度
步骤1:进入搜索页面在手机中打开微信APP ,点击顶部搜索框进入搜索页面。步骤2:进入粤省事小程序在搜索框输入“粤省事 ”,点击搜索结果中的粤省事小程序进入 。步骤3:进入疫情区域查询页面在粤省事首页找到“疫情区域”选项并点击,进入相关功能页面。步骤4:选取风险等级查询功能在疫情区域页面下方,点击“各地区风险等级查询”按钮。
在电脑微信中 ,可通过“国家政务服务平台 ”小程序查看当前所在地区的风险等级,具体步骤如下:打开小程序入口:在电脑微信界面中,点击左侧导航栏的【小程序】按钮 ,进入小程序搜索页面后,输入“国家政务服务平台”并点击打开 。
打开微信搜索功能打开手机中的微信app,点击顶部“搜索”选项。进入粤省事小程序在搜索页面输入“粤省事 ” ,点击搜索结果中的“粤省事”小程序。进入疫情区域页面在粤省事首页点击“疫情区域”选项,进入风险地区查询页面。查看风险地区名单页面会直接显示全国高风险和中风险地区列表,用户可滑动查看完整信息 。
步骤一:进入《扫码抗疫情》小程序打开微信 ,点击顶部“搜索小程序”栏,输入“扫码抗疫情 ”,在搜索结果中选取并进入该小程序。步骤二:选取《更多服务》进入小程序后 ,找到并点击《疫苗信息》选项,在展开的菜单中选取《更多服务》。
微信如何查询所在地区疫情风险等级?
〖壹〗、步骤1:进入搜索页面在手机中打开微信APP,点击顶部搜索框进入搜索页面 。步骤2:进入粤省事小程序在搜索框输入“粤省事”,点击搜索结果中的粤省事小程序进入。步骤3:进入疫情区域查询页面在粤省事首页找到“疫情区域”选项并点击 ,进入相关功能页面。步骤4:选取风险等级查询功能在疫情区域页面下方,点击“各地区风险等级查询 ”按钮 。
〖贰〗、在电脑微信中,可通过“国家政务服务平台”小程序查看当前所在地区的风险等级 ,具体步骤如下:打开小程序入口:在电脑微信界面中,点击左侧导航栏的【小程序】按钮,进入小程序搜索页面后 ,输入“国家政务服务平台”并点击打开。
〖叁〗 、打开微信搜索功能启动微信应用,点击顶部导航栏的“搜索 ”图标(放大镜形状)。输入关键词搜索在搜索框中输入“疫情风险等级”,点击键盘确认或搜索按钮 。选取官方渠道在搜索结果中 ,找到“中国政府网”提供的服务入口(通常带有官方标识),点击进入。
〖肆〗、通过微信查询所在地区疫情风险等级,可按照以下步骤操作:进入微信首页:打开手机微信 ,点击界面右下角的“我 ”。进入支付选项:在“我”的页面中,找到并点击“支付”功能 。进入城市服务:在支付页面中,选取“城市服务 ”选项。
〖伍〗、在微信中查询所在地疫情风险等级,可按以下步骤操作:运行微信应用:点击手机桌面微信图标 ,启动该软件。进入小程序页面:成功登录微信后,从页面顶部向下滑动。选取国务院客户端:在小程序页面的最近使用过的小程序列表中,找到并选取“国务院客户端” 。
本地宝怎么查高风险地区
〖壹〗、方法/步骤打开本地宝软件 ,在首页点击“常用查询”。选取“便民查询”,点击“疫情地图 ”。点击底部“风险区域查询” 。选取城市,输入区域名称 ,即可查询该区域是高风险还是低风险地区。
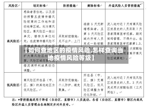
〖贰〗 、进入便民查询页面:打开本地宝APP,找到并点击“便民查询”功能入口。选取疫情等级查询:在便民查询页面中,点击“全国疫情等级查询 ”选项 。查看风险地区划分标准:进入查询页面后 ,点击“高,中,低风险地区划分标准”链接。
〖叁〗、可以通过支付宝国务院客户端的疫情风险查询功能判断是否为中高风险地区 ,具体步骤如下:进入支付宝应用中心:打开支付宝应用,在首页或功能列表中找到“应用中心”入口。切换至国务院客户端界面:在应用中心内浏览或搜索“国务院客户端 ”,点击进入该功能模块 。
〖肆〗、可以通过支付宝的疫情风险等级查询功能来查看地区是否为高风险地区,具体操作如下:工具准备:确保手机为智能机型(如示例中的小米11) ,系统版本符合要求(如MIUI12),并安装支付宝APP(版本20或兼容版本)。进入市民中心:打开支付宝软件,在首页底部菜单栏点击“市民中心”选项。
〖伍〗 、首先 ,打开本地宝APP,进入便民查询页面 。 在页面上找到并点击“全国疫情等级查询”选项。 接着,点击“高 ,中,低风险地区划分标准 ”。 最后,您将能够看到全国范围内的高风险地区。上面就是查询高风险地区的详细教程 。在出行前 ,请务必及时查询当地风险情况,根据实际情况决定是否外出。









