每日天气
-
陕西疫情主要地区/陕西疫情主要地区是哪里
本文目录一览:〖壹〗、陕西发现两例新冠阳性患者,他们的运动轨迹涉及哪些省市?〖贰〗、陕西省是否属于流感高发区域?〖叁〗、元旦前夕世卫发出这个警告,这个坏消息令所有人警醒!〖肆〗、陕西省哪个地区有疫情〖伍〗、国家卫健...
-
【国内哪个地区疫情最低,中国哪个地区疫情最少】
本文目录一览:〖壹〗、中国哪个城市无疫情〖贰〗、全国唯一一个没有疫情的省份是哪里?该地区是如何做好防控措施的?_百度...〖叁〗、疫情三年哪个城市疫情最轻〖肆〗、中国哪的疫情不严重〖伍〗、全国疫情哪里不严重〖...
-
疫情地区风险类型划分/疫情风险地域划分
本文目录一览:〖壹〗、疫情风险等级划分5个等级的标准是什么〖贰〗、高风险中风险低风险划分标准一览〖叁〗、疫情级别如何划分疫情风险等级划分5个等级的标准是什么〖壹〗、高风险地区的定义:这类地区通常是指在一定时间内(通常是1...
-
去过有疫情的地区(去过有疫情的地方需要隔离吗)
本文目录一览:〖壹〗、怎么查自己是否去过中高风险地区〖贰〗、徐州感染者曾与上海确诊者就餐,他们都去过哪些地区?〖叁〗、去过风险地区,返回后做核算,会不会被排查〖肆〗、去过有中风险的城市,但是并未去划为中风险的区域,需要隔...
-
【邢台疫情地区图表图片,邢台疫情区域划分】
本文目录一览:〖壹〗、邢台中风险地区有哪些?(邢台哪些地方是中高风险地区)〖贰〗、10月20日邢台巨鹿县疫情防控紧急提醒一览〖叁〗、邢台新增19例本土无症状感染者!私自返乡!邯郸11人自费集中隔离!_百度...〖肆〗、新...
-
【圆通快递疫情停发地区,圆通快递疫情停发地区最新消息】
本文目录一览:〖壹〗、上海快递“收不到寄不出”?两通一达、顺丰回应〖贰〗、怎么查疫情快递停发地区〖叁〗、近日,义乌突发疫情!顺丰、申通、圆通、极兔等快递停摆,这些跨境卖家...上海快递“收不到寄不出”?两通一达、顺丰回应...
-
【南京疫情重点管理地区,南京疫情重点管理地区名单】
本文目录一览:〖壹〗、南京疫情轨迹(确诊+无症状)〖贰〗、南京管控区范围一览2022〖叁〗、南京栖霞区风险等级南京疫情轨迹(确诊+无症状)病例基本信息确诊病例1(普通型)现住址:江宁区东山街道武夷水岸家园南区。确诊病例2...
-
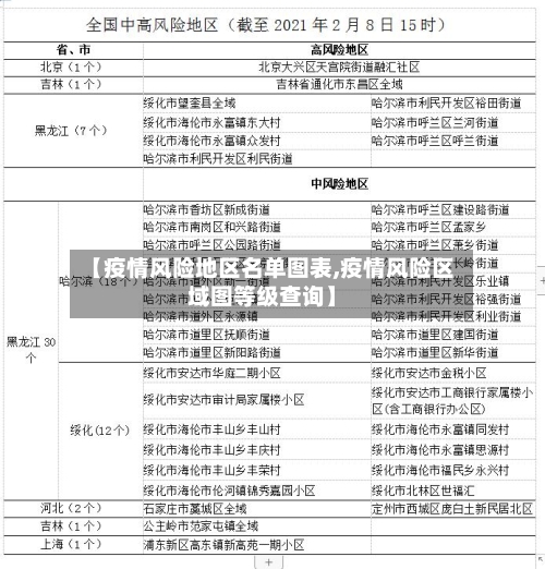
【疫情风险地区名单图表,疫情风险区域图等级查询】
本文目录一览:〖壹〗、全国疫情风险等级名单是?〖贰〗、中高风险地区名单全国实时更新(附查询入口)〖叁〗、大连疫情新增14个中风险地区具体名单一览〖肆〗、全国疫情的风险地区〖伍〗、大连疫情中高风险名单一览全国疫情...
-
苏格兰地区今日疫情通报(实时更新苏格兰疫情)
本文目录一览:〖壹〗、苏格兰因疫情取消今年大学入学考试!对留学生意味着什么?〖贰〗、刚刚,欧盟解除新冠防疫紧急状态!多国取消强制佩戴口罩令……_百度知...〖叁〗、英国关闭学校,伦敦可能封城,境内签证中心关闭〖肆〗、苏格...
-
我国疫情严峻地区(近来我国疫情较严重的城市有哪些)
本文目录一览:〖壹〗、中国疫情最严重的三个省〖贰〗、中国内地日增本土感染人数8连升,疫情防控形势依然严峻复杂〖叁〗、疫情最严重的三个省是哪里?〖肆〗、中国各地疫情哪里最严重中国疫情最严重的三个省〖壹〗、疫情最严重的...